为深化五大教学改革,加强内涵建设,做好审核评估整改工作,根据《重庆文理学院教学督导委员会工作条例》和学校教学督导委员会的工作要点,结合我院实际,制定本期教学督导工作计划。
一、教学督导工作的指导思想
以“抓评建、立规范、建机制、促改革、提质量”为宗旨,进一步完善学院教学质量保证体系,担起学院办学主体责任,尽快形成“自我管理、自我约束、自我完善、自我发展”的教学质量监控机制,确保学院教学秩序良好,教学改革深入开展,教学质量稳步提升。
二、成立学院教学督导委员会
我院成立2018-2019学年第二学期教学督导委员会,负责本次活动的领导和组织工作。
主 任:杨 帆
副主任:谢吉容
成 员:谢荣成 冷进松 单德鑫 邹容 宋卿 戴媛 王微 熊运海
三、督导工作内容
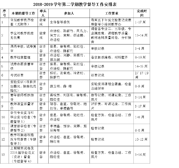
(一)抓常规保秩序,促三风
1.开学准备检查:检查教师教学准备及学生到课情况,多媒体等教学设施的运行状况,实验室准备情况,保证教学工作的正常运行。
2.教学纪律检查:检查师生上课情况,是否有迟到、早退、缺课,教学过程不认真,使用手机影响教学,学生课堂笔记记录等情况,是否及时批阅作业或报告。及时发现,及时整改,建立良好的教风学风。
3.组织教学督导深入实验室,对实验课教学大纲、实验课开出情况、实验课准备和授课情况、实验设备配备以及实验室卫生安全情况等进行检查。
4.考试巡查:对各类课程考试的考场秩序进行巡视检查,促建良好考风。
5.多渠道收集教学信息:分专业召开学生座谈会、聘请学生信息员等,发动学生力量,做到教学监控无死角,确保学生意见及时吸纳,及时解决师生问题,提高学生的教学满意度。
(二)立标准强规范,促整改
对照学校教学各环节的工作质量标准,检查以下各项教学工作开展情况,发现问题,及时整改,归档记录,做好审核评估整改工作。
1.教学任务安排审核;
2.周历编制质量审核;
3.周历执行情况检查;
5.试卷命题、评阅、成绩评定督查;
6.教师听课任务完成情况检查。
(三)导教师评教学,提质量
1.青年教师的指导帮扶。学院对新进青年教师的指导实行“一对一”帮扶。
2.课堂教学质量同行评价:在学生评教、学校督导评教基础上,对指定教师开展同行专家评教,综合评教结果作为教师评优评奖依据。(详见林学院2018-2019学年第二学期同行评教工作方案)
3.教师课堂教学自我评价:以教研室为单位,采取“自评+评议”的方式。“自评”即教师根据自我评价标准,对照自己的课堂教学客观做出评价。“评议”即参评教师在教研室教学民主生活会上介绍自己的课堂教学质量自评情况及结论,然后由本室其他教师进行教学民主评议。
4.开展示范观摩学习。每个教研室至少举行1次教学示范观摩课(教学示范岗、教学名师主讲),课后要认真进行评议。
(四)突专项显重点,促改革
1.学生专业实习和毕业实习专项督查。学院成立专门的督导专家组对学生专业实习和毕业实习情况进行专项督查。
2.课堂教学专项督查。开展教师教学规范、教风学风建设、课堂教学质量等方面的专项检查。
3.教学项目结项情况专项督查。开展教师教改项目、专业核心课程改革项目、校本教材等教学项目进展和结项情况的专项督查,重点清理2016年以前市级教改项目及2015、2016年校级教改立项未结项的项目。
4.上期期末试卷及2019届毕业论文(设计)专项督查。学院成立专门的督查专家组对上期期末试卷归档及2019届毕业论文(设计)进展和归档情况进行专项检查。
四、具体时间安排

林学与生命科学学院教学督导委员会
二〇一九年二月二十五日
附件1:林学与生命科学学院日常教学巡教安排表及巡教记录表
附件2:林学与生命科学学院课堂教学日常巡教记录表
附件3:重庆文理学院教师课堂教学质量自我评价标准及汇总表
附件1 林学与生命科学学院日常教学巡教人员安排表

备注:每周五下午请带*的巡教人员提交巡查记录表和小结到教学办。
附件2 林学与生命科学学院课堂教学日常巡教记录表

附件3 重庆文理学院教师课堂教学质量自我评价标准

教师课堂教学质量自我评价结果汇总表
学院名称(盖章): 负责人:
