中国·必威(bw·西汉姆联)官网-West Ham United
切换导航
bw必威西汉姆联官网/特色植物研究院
学校主页
学院概况
师资队伍
实践基地
学科科研
本科培养
研究生培养
betway西汉姆官网
校友之窗
招生就业
学校首页
学院概况
学院简介
院系领导
组织机构
师资队伍
正高级
副高级
中级
博士
学科科研
学科平台
创新团队
科研项目
成果奖励
专利品种
betway西汉姆官网
党建动态
学习园地
组织机构
党风廉政
统战工作
教工之家
本科生培养
专业介绍
培养方案
实验中心
质量成果
研究生培养
招生简章
学位点简介
专业领域介绍
导师团队
联合培养基地
招生就业
招生信息
就业信息
校友之窗
校友活动
机构设置
校友影集
校友名录
通知公告
栏目导航
+
通知公告
通知公告
当前位置:
首页
> 通知公告
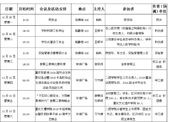
林学院2018—2019学年第一学期第8周会议 (活动)及工作安排
点击率:次
时间:2018-10-29
一、本周主要工作
1.2018年迎新晚会节目排练;
2.重庆市乡村初中生物教师访名校研修项目开班筹备;
3.实验室建设管理研讨;
4.“不忘初心跟党走,文理献歌新时代”教职工歌咏晚会。
二、日程安排